太阳集团tyc9728
学校首页
|
站内导航
学校首页
网站首页
太阳概况
学院简介
组织机构(职能职责)
学院领导
党建工作
国际合作
校际合作
因公出访
教师项目
学生项目
外籍教师
国际会议
外事接待
留学内工大
项目介绍
招生信息
太阳集团
下载专区
因公出访
教师项目
学生项目
国际会议
来华留学
规章制度
国家制度
学校规章制度
学院(处)规章制度
院长信箱
当前位置:
网站首页
>>
公告
>> 正文
公告
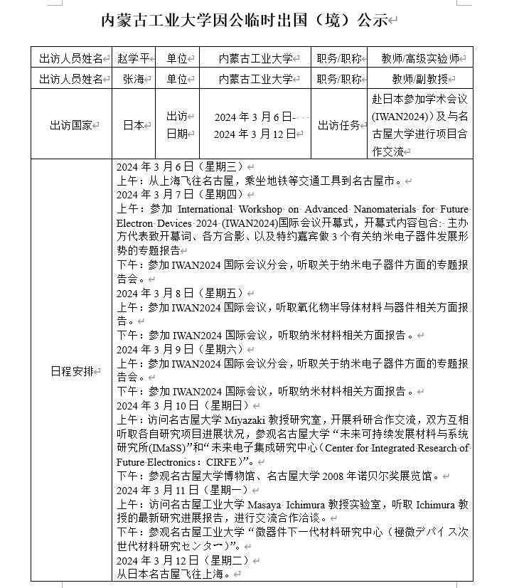
9728太阳集团赵学平因公临时出国(境)公示
时间:2024-01-21 17:22 浏览数:次 来源:
上一条:
9728太阳集团高艳芳等2人因公临时出国(境)公示
下一条:
9728太阳集团2023-2024学年内蒙古自治区人民政府奖学金项目来华留学生补录学生的公示